Sorry, you don't have enough rights to upload files.
cover.png (3113×3840 2018/10/20 05:34 521.7 KB)

Use the following syntax to reference this file: {{:cover.png}}
density_estimation.png (640×480 2019/04/23 18:41 912.9 KB)

Use the following syntax to reference this file: {{:density_estimation.png}}
gaussian_mixture_model.png (640×480 2019/04/23 18:38 1.5 MB)

Use the following syntax to reference this file: {{:gaussian_mixture_model.png}}
gradient_descent.png (640×480 2019/05/09 16:12 396.2 KB)

Use the following syntax to reference this file: {{:gradient_descent.png}}
kernel_regression.png (640×480 2019/04/23 18:34 625.9 KB)

Use the following syntax to reference this file: {{:kernel_regression.png}}
kmeans_alpha_0.3.png (640×480 2019/04/28 02:32 117.4 KB)

Use the following syntax to reference this file: {{:kmeans_alpha_0.3.png}}
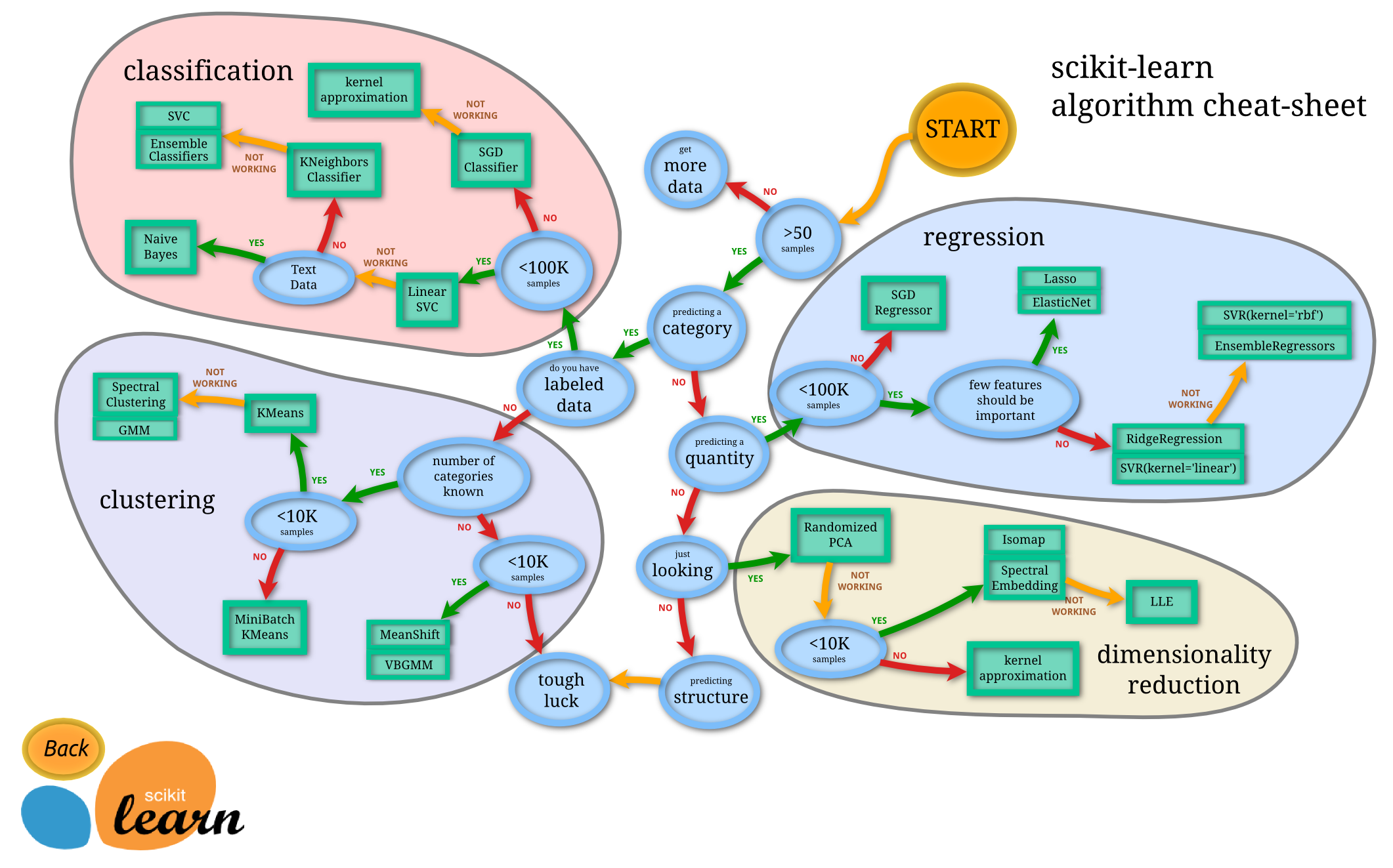
ml_map.png (2122×1323 2019/10/17 18:06 743.2 KB)

Use the following syntax to reference this file: {{:ml_map.png}}
new_cover.png (2542×3433 2019/04/18 17:40 462.9 KB)

Use the following syntax to reference this file: {{:new_cover.png}}